服务热线

400-869-8582

我们能帮您找点什么吗?

GPS 中断期间3DM-GQ7能否导航?

文章编辑:深圳市广陵达科技有限公司 发表时间:2025-10-30 14:49:25

     【问】GPS 中断期间3DM-GQ7能否导航?

      是的,尽管3DM-GQ7必须在断电前进入完全导航模式(筛选模式 4 )。如果3DM-GQ7最初具有 GNSS 锁定并经历中断,它将在整个中断期间继续提供 PVA(位置、速度、姿态)解决方案。 

      我们通常不建议在预计中断时间超过 60 秒的情况下使用3DM-GQ7 ,除非启用了额外的滤波器辅助测量或滤波器运动学约束。 3DM -GQ7可以继续导航,但其位置误差将呈指数级增加。 

      我们有多个测试报告,显示3DM-GQ7在 GNSS 中断期间和恢复后的性能:

      • GNSS 中断测试报告:

            • 具有以下配置的轮式车辆 60 秒 GNSS 中断:无限制;具有轮式车辆约束(WVC);带有 WVC 和轮式里程计

      • GQ7 vs GX5 产品对比测试报告:

            • 使用 RTK + 车轮里程计的轮式车辆 60 年代 GNSS 中断

      • GNSS/INS 中战术 IMU 的优势:

            • 轮式车辆行驶时 30 秒 GNSS 中断,具体比较 IMU 质量对解决方案的影响 

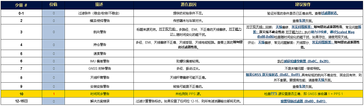
     【问】我该如何解释状态(0x82,0x10)消息?

      Status (0x82,0x10)消息报告的数据字段是Filter State、Dynamics Mode 和Status Flags。状态标志是一个必须正确解释的位字段:

      • SensorConnect的状态快速查看将用户转换为易于理解的文本。

      • ROS 驱动程序  RQT Status QuickView GUI将用户转换为易于理解的文本。

      • 如果手动转换,“程序员模式”下的简单在线十进制到二进制转换器或计算器应用程序将起作用。

      • 对于嵌入式应用,需要简单的位移计算。

      • 我们建议用户至少检查过滤器状态 = 0x04 和状态标志 = 0x01 或 0x02(即没有发出警告并且过滤器条件稳定或收敛),以验证令人满意的过滤器性能。 

      例如:Status (0x82,0x10)中的4, 0, 1024意味着什么? 

      • 可以使用任何十进制到二进制转换器,我们看到第 10 位的值为 1。

      • 第 10 个状态标志位对应于时间同步警告,如下表所示,第 10 位的行以黄色突出显示。这意味着未检测到 PPS 源,建议的操作是检查 PPS 源是否设置正确,即确保为所选 PPS 源连接了天线。

如何解释状态(0x82,0x10)消息.png

热门推荐